Complaints Policy

Introduction
It is a requirement under the Building Act 2004 that a licensed builder obtain complying residential building work insurance or a Fidelity Fund certificate from an approved Fidelity Fund scheme before commencing any building work over $12,000 that is not exempt from requiring cover under the Regulations.
The Master Builder’s Fidelity Fund (MBFF) was established in 2002 to provide Fidelity Fund certificates to qualifying licenced builders in satisfaction of this requirement of the Building Act 2004. As a leading Fidelity Fund scheme in the industry, the MBFF is committed to providing high quality, professional services in its dealings with clients, consumers and suppliers, in a timely manner.
General principles
The MBFF considers complaints as a tool to assess and improve its performance. This policy establishes an equitable process to address the complaints and concerns of clients, consumers or suppliers in their dealings with the MBFF by:
- Ensuring a transparent and accessible mechanism whereby clients, consumers and suppliers may raise their complaints and/or concerns;
- Ensuring that complaints are dealt with in a fair, efficient and effective manner; and
- Providing an outcome to complaints within a reasonable timeframe.
Scope
This Policy applies to all complaints made to the MBFF about its services or staff except for matters which are outside of its legislated scope of services.
Out of scope
All complainants will receive an acknowledgement of receipt; however situations may arise where a complaint will fall outside the legislated scope of the MBFF. A complainant will be informed if the complaint is not within the scope of the MBFF and referred to an alternative mechanism, where applicable.
The MBFF will not deal with complaints regarding:
- Code of conduct complaints against a member of the MBA ACT
- Complaints against builders who are not insolvent, deceased or have disappeared.
Code of Conduct matters
For complaints relating to the conduct of a member of the MBA ACT, please contact canberra@mba.org.au.
For complaints relating to builders or works, please contact Access Canberra.
Application
This policy applies to any person (the ‘complainant’) who is not satisfied with their dealing with the fund or the services provided.
Dealing with staff
As an employer, the MBFF is committed to the safety and wellbeing of staff. Behaviour that is abusive, threatening, bullying, discriminatory, uncooperative, or otherwise unreasonable towards the staff will not be tolerated. Should a complainant display one or more of these behaviors when engaging with MBFF, the following actions may need to be implemented, where appropriate:
- Limiting the complainant’s contact to one person only, or limiting the way MBFF can contacted (for example, only through a third party such as a legal representative)
- Not offering MBFF cover in the future (particularly in the case of a builder).
Complaint Management Process
Before making a complaint, a consumer is encouraged to contact MBFF to discuss potential complaint which may result in a timely resolution of the issue raised. If the consumer is not satisfied with the outcome of the discussion with MBFF directly, please follow the Complaint Management Process detailed herein.

Making a complaint
Where to make a complaint
Complaints can be made via email, mail, telephone or in person. Members of the public are encouraged to send their complaints about the MBFF to the email address provided. Alternatively, complaints can be made by mail to the postal address listed below or by contacting any member of the MBFF and making a formal complaint. All formal complaints received by the MBFF will be dealt with as set out in the Complaint Management Process.
Contact options
Email (preferred): canberra@mba.org.au
Phone: 02 6175 5900 (request to speak to a member of the MBFF)
Mail: Master Builders Fidelity Fund, 1 Iron Knob Street Fyshwick ACT 2609
Content of complaint
When making a complaint, it is important to ensure that all relevant information is provided to enable a prompt resolution. The following information is required:
- Cover number or Identification Certificate
- Time, date and place of the incident giving rise to complaint
- Details of the builder against who the complaint is made (if applicable)
- Your name and contact details
- Outcome desired (if applicable)
Each and every complaint received will be investigated in line with the Complaint Management Process. However if a complaint is made anonymously the MBFF will not be able to provide the outcome of the complaint.
Triage of Complaints
Upon receipt of the complaint the MBFF will assign a case manager to oversee the registration of the complaint, acknowledge it and make the necessary inquiries in order to resolve the complaint as soon as reasonably practicable.
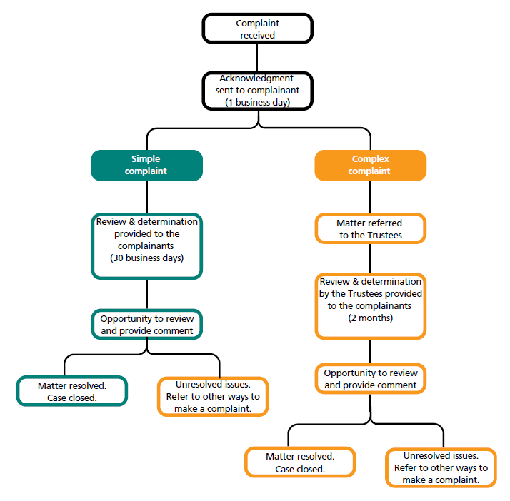
All complaints will be categorised as a simple complaint or complex complaint and dealt with accordingly. The categorisation of the complaint will be at the sole discretion of the MBFF.
Acknowledging receipt of complaint
The MBFF will acknowledge receipt of the complaint within 1 (one) business day of it being received. This acknowledgement serves to confirm that the complaint has been received and will be investigated.
If the complaint is made anonymously, the complaint will only be acknowledged if an email or other contact details have been provided.
Registering a complaint
The case manager will register the complaint and record the relevant information provided. If additional information is required, the case manager will contact the complainant within 14 business days of complaint acknowledgement date. The information received will be kept confidential and only used for purposes of investigating the complaint.
Complaint handling – assessment and responses
The assessment of the complaint will be performed by the case manager. Once categorised as either a simple complaint or complex complaint, the relevant process will be followed.
Simple Complaint
A simple complaint is defined as being of a simple nature that does not require a formal decision by the Trustees of the MBFF.
- The complainant will receive an acknowledgement of the complaint within 1(one) business day of it being received.
- The MBFF will appoint a case manager for each complaint within 2(two) business days of it being received and provide the complainant with the details of the case manager..
- The case manager will perform an investigation of the details received in the complaint. If additional details are required, the complainant will be notified within 14 business days.
- If the complaint is made against a builder, the MBFF will provide the builder with a copy of the complaint and provide an opportunity to respond thereto within 10 business days.
- The case manager will make an initial assessment of the complaint, the MBFF complaint’s committee will make a decision based on the initial assessment made by the case manager.
- The complainant will be provided with a decision of the complaint within 30 business days.
Complex Complaint
A complex complaint is defined as containing issues or details of a nature and complexity that it requires a decision from the MBFF Trustees.
- The complainant will receive an acknowledgement of the complaint within 1 (one) business day of it being received.
- The MBFF will appoint a case manager for each complaint within 2(two) business days of it being received and provide the complainant with the details of the case manager.
- The case manager will perform an investigation of the details received in the complaint. If additional details are required, the complainant will be notified within 14 business days.
- If the complaint is made against a builder, the MBFF will provide the builder with a copy of the complaint and provide an opportunity to respond thereto within 10 business days.
- The case manager will make an initial assessment of the complaint and refer to the complaint to the MBFF Trustees to review and make a decision.
- The complainant will receive a decision of the complaint within 2 months of the complaint being received.
Alternative complaint resolution methods
If the complainant is not satisfied with the outcome of the complaint, the complainant does have the options to refer the complaint for external review by the following options:
- Obtain independent legal advice
- Contact ACT Government Fair Trading and consumer rights department (Access Canberra) on 13 22 81.
- Contact the ACT Government Minister for Sustainable Building and Construction
- Contact the ACT Civil and Administrative Tribunal (ACAT) on (02) 6207 1740 or tribunal@act.gov.au
- Contact third party mediation, for example the Conflict Resolution Service
Consumer Representative for homeowners
The Minister responsible for the MBFF has appointed a Consumer Representative to protect homeowners in their dealings with the MBFF. The Consumer Representative’s role is to advise the Minister directly about the interests and issues of homeowners engaging with the MBFF.
The Consumer Representative attends meetings of the MBFF Trustees and may act on behalf of consumers by requesting information from the MBFF trustees, consulting with homeowners, advising the trustees about how the operation of an approved scheme affects homeowners and advising how processes can support the interaction of homeowners with MBFF.
If the complainant is a homeowner, the complainant can contact the consumer representative 02 6143 0044 or by email at consumerrepresentative.mbff@carefcs.org.
Closing the conmplaint
Once the complainant has been notified of the outcome, the case manager will update the register and close the case.
Continuous improvement
MBFF is committed to improving the effectiveness and efficiency of the complaint management system. To this end, MBFF will:
- support the making and appropriate resolution of complaints,
- implement best practices in complaint handling,
- recognise and reward exemplary complaint handling by staff,
- regularly review the complaints management system and complaint data, and
- implement appropriate system changes arising out of our analysis of complaints data and continual monitoring of the system.

Chat to our team to find out more
Whether you're a builder or a homeowner, we're here to help you navigate home warranty with clarity and confidence. Reach out to us anytime.